

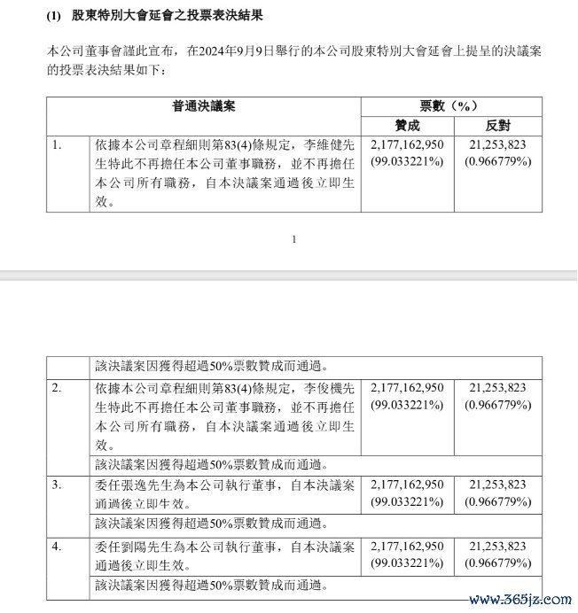
财联社9月10日讯(记者陆婷婷)南方锰业(01091.HK)昨日举行股东特别大会,表决由第一大股东优福投资呈请的4项普通决议案。公司亦于9月9日晚发布公告,宣布股东特别会投票表决结果、罢免及任命董事、委任董事会主席、调任董事及委任行政总裁、委任授权代表等事项。
根据公告,4项决议案均获逾99%赞成票通过,即李维健被罢免董事及主席、行政总裁等职务,李俊机不再担任公司执行董事及副总裁,张逸和刘阳成功入局任执行董事即时生效。此外,张逸获委任为董事会主席、公司授权代表等,潘声海自2024年9月10日起由非执行董事调任为执行董事,并待香港入境事务处向其发出工作许可签证后将获委任为公司行政总裁。

截图源自南方锰业公告
这场风波的序幕可追溯至一个月前。今年8月初,南方锰业全资孙公司、旗下主要经营实体南锰集团发布通告,公开指责南方锰业执行董事张贺、徐翔涉嫌关联交易并利益输送等行为,并在召开的职代会上通过了多项决议,其中包括暂停张贺、徐翔两位高管在南锰集团的职务。张贺、徐翔为优福投资方面委派的上市公司董事会成员代表。
据了解,南方锰业前身为中信大锰,2010年从央企中信资源(01205.HK)分拆上市。当时,该公司第一大股东、二股东分别是中信资源、广西大锰。2020年底,中信大锰完成混合所有制改革。中信资源退出,南方锰业的第一大股东变更为民营企业优福投资(持股29%),第二大股东仍为广西大锰(持股22.64%)。2021年2月,中信大锰更名南方锰业。
大股东优福投资与南锰集团管理层战斗的风暴点集中在南锰集团的控制权。财联社记者曾发文《大股东操纵锰矿石大宗交易损害公司利益?南锰集团控制权之争再起硝烟》进行报道。
根据上述公告,董事会决议经相关内部程序完成后解除李维健和李俊机在公司附属公司的全部职务。
李维健早在2010年就加入中信大锰,是南方锰业的“老将”,李俊机是李维健之子。二人此前均同时在上市公司与南锰集团(南方锰业主要附属公司之一)任职。南锰集团官网显示,李维健担任董事长、总经理等要职,李俊机担任南锰集团副总经理职务。
财联社记者亦注意到,因潘声海的调任,南方锰业的执行董事席位由此前的4人增至5人,目前公司执行董事为张逸、张贺、徐翔、刘阳、潘声海,非执行董事仅剩崔凌1人。
天眼查股权结构显示,第二股东广西大锰是广西国资委全资控股的企业,潘声海有广西大锰任职背景。
公开资料显示,潘声海于2009年12月至2015年6月期间于广西交通实业有限公司(其为广西交通投资集团有限公司(简称“广西交投”)的全资附属公司,而广西交投系公司间接主要股东广西大锰的间接控股公司)担任投资发展部经理。于2015年7月至2020年10月期间于广西交投商贸有限公司(广西交投的全资附属公司)工作,最后职位为风控部经理。彼于2020年11月加入广西大锰担任经营管理部部长,而现在担任广西大锰副总经理。
张逸曾担任深水海纳水务集团股份有限公司证券代表。2019年7月至今年8月担任湖南郴电国际发展股份有限公司资本运营与证券事务部副经理及证券代表。刘阳曾担任锦州银行风险管理部负责人,于2019年10月至2024年8月担任锦州银行内控合规部负责人。
值得关注的是,就在南方锰业上述公告披露后,南锰集团认证的“南方锰业”官微发表《起底南方锰业投资股东——神秘的投资人优福投资孙明文、丰翔投资马雪东》一文,意味着公司的“内斗”持续升级。
该文章公布了线索:孙明文、马雪东并非网络上传闻的神秘离岸投资公司优福投资、丰翔投资的实控人,其表面上代表的优福投资、丰翔投资,也只不过是宁夏天元锰业控制的一个壳公司,而孙明文、马雪东也只不过是宁夏天元锰业操控下的“提线木偶”。
文章称,据查,孙明文在与宁夏天元锰业有着密切关联的深圳市金皓利贸易有限公司任职,马雪东,虽不在深圳市金皓利贸易有限公司领取工资,但其与优福投资在香港联交所留存的联系人任虹宇,同为深圳市金明利企业管理有限公司主要人员。深圳市金皓利贸易有限公司与宁夏天元锰业及其附属或关联公司则存在频繁大额资金的往来。
财务数据显示,南方锰业2023年实现营收171.34亿港元。接近南锰集团的人士此前向财联社记者透露,南锰集团是南方锰业的主要营收来源股票配资精选,这家百亿锰矿巨头的未来将何去何从?财联社记者将保持关注。






